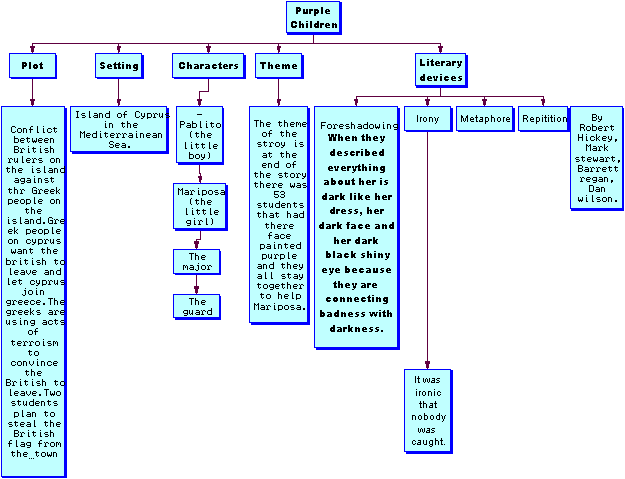
Purple Children
This diagram created using Inspiration® by Inspiration Software, Inc.